Hospital Víctor Hugo Möll de Cabildo
Servicio de Salud Viña del Mar Quillota
INICIO
QUIÉNES SOMOS Cabildo
AUTORIDADES
MISIÓN Y VISIÓN
RESEÑA HISTÓRICA
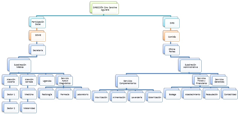
ORGANIGRAMA
CUENTA PÚBLICA
HORARIOS DE VISITAS
CÓMO LLEGAR
SERVICIOS
SERVICIOS CLÍNICOS
UNIDADES DE APOYO CLÍNICO
SERVICIOS Y UNIDADES ADMINIST.
RED HOSPITALARIA
Hospital Dr. Gustavo Fricke
Hospital San Martín de Quillota
Hospital de Quilpué
Hospital Juana Ross de Edwards - Peñablanca
Hospital Adriana Cousiño de Quintero
Hospital Victor Moll de Cabildo
Hospital de Petorca
Hospital Dr. Mario Sanchez de La Calera
Hospital Santo Tomás de Limache
Hospital Geriátrico Paz de la Tarde
Hospital San Agustin de La Ligua
TRABAJE CON NOSOTROS
Concursos Disponibles
Concursos Cerrados
NOTICIAS
SSVQ TV
INTRANET
MI SSVQ
Autoconsulta
Correo institucional
Sistema de partes
Sistema de bodega
Sistema de movilización
Video Conferencias
Aula Virtual
Capacitacion SSVQ
Politicas de Seguridad
Inicio
/
Hospital de Cabildo
/
Quiénes somos
/
Compartir
Twittear
a
a
Jueves 7 de mayo de 2015
Organigrama
Artículos Relacionados
Cómo llegar
Horarios de visita
Cuenta pública
Misión y Visión
Buscador